# SparkChain 图片理解 Android SDK集成文档
# 1. 图片理解简介
支持用户发送一张图片和文本,向大模型提问图片相关的问题,大模型基于发送的图片来给出相应的答案。技术咨询可直接提交工单 (opens new window)
# 2. 兼容性说明
| 类别 | 兼容范围 |
|---|---|
| 系统 | 支持armv7和armv8架构,兼容android 5.0及以上版本 |
| 开发环境 | 建议使用Android Studio 进行开发 |
# 3. 授权说明
星火认知大模型授权支持按照tokens授权和设备级授权两种方式。
tokens 授权:授权tokens总量,按照tokens 使用量计费,1 tokens 约等于1.5个中文汉字 或者 0.8个英文单词。
# 4. SDK集成包目录结构
将SDK zip包解压缩,得到如下文件:
├── Demo SparkChain的使用DEMO,DEMO中已经集成了SDK,您可以参考DEMO,集成SDK。集成前,请先测通DEMO,了解调用原理。
├── ReleaseNotes.txt SDK版本日志
├── SDK SparkChain SDK
│ └── SparkChain.aar
└── SparkChain 图片理解 Android SDK集成文档.pdf SparkChain集成指南
# 5. SDK工程配置
# 5.1 导入SDK库
复制SparkChain.aar到项目的libs目录下,然后在主Module的build.gradle文件中,增加如下配置:
implementation files('libs/SparkChain.aar')
# 5.2 配置权限
外部使用时需要配置以下权限:
| 权限 | 使用说明 |
|---|---|
| 权限 | 使用说明 |
| INTERNET | 必须权限,SDK需要访问网络获取结果。 |
| READ_EXTERNAL_STORAGE | 必须权限,SDK需要判断日志路径是否存在。 |
| WRITE_EXTERNAL_STORAGE | 必须权限,SDK写本地日志需要用到该权限。 |
| MANAGE_EXTERNAL_STORAGE | 可选权限,安卓10以上设备用于动态授权弹出授权框需要用到该权限,安卓10以上设备必选。 |
Android 10.0(API 29)及以上版本需要在application中做如下配置
<application android:requestLegacyExternalStorage="true"/>
# 5.3 混淆配置
SparkChain SDK 已做过混淆,如果您项目中也使用了混淆,请在 proguard-rules.pro文件中添加如下配置保持SparkChain SDK 不再被混淆。
-keep class com.iflytek.sparkchain.** {*;}
-keep class com.iflytek.sparkchain.**
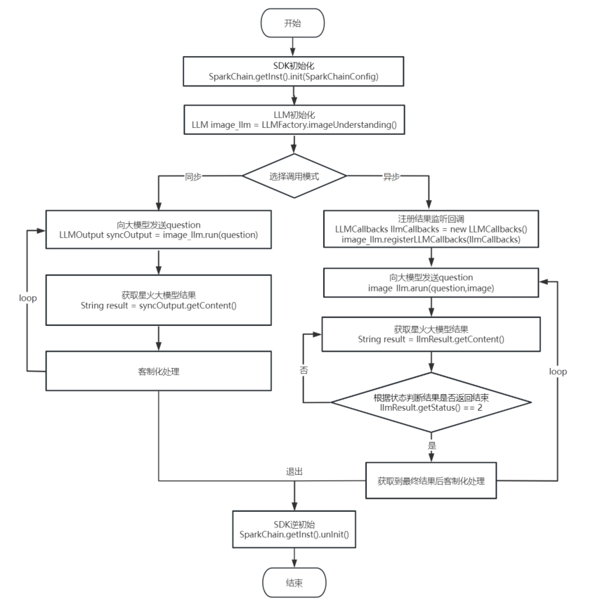
# 6. 接口流程调用图

# 7. SDK 初始化
在使用SDK功能前,需要先开通星火大模型授权并获取已开通授权的应用信息(appId、apiKey、apiSecret)。SDK全局只需要初始化一次。 初始化时,开发者需要构建一个SparkChainConfig实例config,把相关的appid信息以及日志设置等传入config中,然后再通过SparkChain.getInst().init方法把config实例设置到SDK中。具体初始化示例如下:
//配置应用信息
SparkChainConfig config = SparkChainConfig.builder()
.appID("$appId")
.apiKey("$apiKey")
.apiSecret("$apiSecret");
int ret = SparkChain.getInst().init(getApplicationContext(), config);
初始化参数说明:
| 接口名称 | 含义 | 参数类型 | 限制 | 是否必填 |
|---|---|---|---|---|
| appID | 创建应用后,生成的应用ID | String | 与平台生成的appID完全一致 | 是 |
| apiKey | 创建应用后,生成的唯一应用标识 | String | 与平台生成的apiKey完全一致 | 是 |
| apiSecret | 创建应用后,生成的唯一应用秘钥 | String | 与平台生成的apiSecret完全一致 | 是 |
| logLevel | 日志等级 | int | 枚举,0:VERBOSE,1:DEBUG,2:INFO,3:WARN,4:ERROR,5:FATAL,100:OFF | 否 |
| logPath | 日志存储路径(具体指定到文件名,如"/sdcard/iflytek/sparkchain.log"),设置则会把日志存在该路径下,不设置则会把日志打印在终端上。 | String | 设置的路径需要有读写权限 | 否 |
| uid | 用户自定义标识 | String | 否 |
初始化返回值:0:初始化成功,非0:初始化失败,请根据具体返回值参考错误码章节查询原因。
# 8. LLM 初始化
SDK是通过LLM实例和大模型进行交互的,不同的功能需要创建不同类型的LLM实例,SDK通过LLMFactory类向开发者提供相应功能的LLM实例。LLMFactory提供的LLM实例构造方法如下:
| 功能 | 说明 |
|---|---|
| 图片理解 | 构造方法: public static LLM imageUnderstanding() public static LLM imageUnderstanding(Memory memory) public static LLM imageUnderstanding(LLMConfig config) public static LLM imageUnderstanding(LLMConfig config, Memory memory) 参数说明: config:星火大模型配置参数。其中的domain为image,其他domain参数不生效。 memory:Memory,星火可以根据memory进行上下文关联回答 |
- LLMConfig 结构如下:
public class LLMConfig {
public LLMConfig uid(String uid) {...}
public LLMConfig domain(String domain) {...}
public LLMConfig auditing(String auditing) {...}
public LLMConfig chatID(String chatID) {...}
public LLMConfig temperature(float temperature) {...}
public LLMConfig topK(int topK) {...}
public LLMConfig maxToken(int maxToken) {...}
public LLMConfig url(String url) {...} }
LLMConfig参数说明:
接口名称 含义 参数类型 限制 是否必传 domain 需要使用的领域 String 取值为[image],默认image
image: 图片理解访问的是大模型image服务
domain的取值对应的url不同,需要严格对应。url地址参见下文。否 url 配置chat服务器域名地址 String image:wss://spark-api.cn-huabei-1.xf-yun.com/v2.1/image
url和domain是配合使用的,SDK里预设了image的url。当使用这几个domain时,SDK会自动设置url,故开发者可不用额外设置其值。SDK同样支持开发者访问其他未预置的服务,此时则需要开发者同时设置domain和url。否 maxToken 回答的tokens的最大长度 int 取值范围1-4096,默认:2048 否 temperature 配置核采样阈值,改变结果的随机程度 float 最小:0, 最大:1,默认:0.5 否 auditing 内容审核的场景策略 String 当前仅支持default 否 topK 配置从k个候选中随机选择⼀个(⾮等概率) int 取值范围1-6,默认值:4 否 chatID 配置关联会话chat_id标识,需要保障用户下唯一 String 否 Memory支持windowMemory、tokenMemory两种模式,具体说明如下:
类型 说明 构造参数类型 构造参数限制 是否必填 windowMemory 通过会话轮数控制上下文范围,即一次提问和一次回答为一轮会话交互。用户可指定会话关联几轮上下文。 int 最小值:0,最大值:无,实际送入长度受接口Token阈值限制 是 tokenMemory 通过Token总长度控制上下文范围,1 token 约等于1.5个中文汉字 或者 0.8个英文单词。用户可指定历史会话Token长度 int 最小值:0,最大值:general:4096 tokens,generalv2:8192 tokens 是
开发者在使用memory中,可以通过调用llm.clearHistory()方法清空其memory。
具体构造示例如下:
Memory window_memory = Memory.windowMemory(5);
//windowMemory Memory tokens_memory = Memory.tokenMemory(8192);//tokenMemory
/****** *图片理解 *******/
LLMConfig image_llmConfig = LLMConfig.builder()
.maxToken(2048)
...
.topK(4);//config配置可缺省,demo仅供展示如何使用,开发者根据实际情况选择。
LLM image_llm = LLMFactory.imageUnderstanding(image_llmConfig,tokens_memory);
# 9. 同步调用
用户可以通过image_llm.run方法向大模型发送图片理解请求,获取大模型返回结果,不支持单实例并发调用。调用接口如下:
public class LLM {
public LLMOutput run(String question, byte[] image) {
...
}
public LLMOutput run(String question, byte[] image, int ttl) {
...
}
}
run方法参数说明:
| 参数名 | 类型 | 说明 | 限制 | 是否必填 |
|---|---|---|---|---|
| question | String | 输入信息文本,包含历史信息 | general:4096 tokens generalv2:8192 tokens | 是 |
| image | byte[] | 输入图片的二进制数据流 | 模型自动判断格式,直接传二进制数据即可 | 是(多轮交互中,除了第一轮交互需要传入图片外,第二轮开始可以不传图片,SDK的memory会自动拼接图片数据流) |
| ttl | int | 同步调用超时时间 | 用户根据自身需求设置相应的超时时间,默认30秒 | 否 |
LLMOutput数据结构说明:
| 方法 | 返回类型 | 说明 |
|---|---|---|
| getContent() | String | 交互结果 |
| getRole() | String | 星火大模型的角色,assistant::助手,user:用户 |
| getErrCode() | int | 交互结果状态,0:调用成功,非0:调用失败,具体原因请根据返回值参考错误码 |
| getErrMsg() | String | 调用失败时的错误信息 |
| getSid() | String | 获取本次交互的sid |
| getCompletionTokens() | int | 回答的Token大小 |
| getPromptTokens() | int | 包含历史问题的总Tokens大小 |
| getTotalTokens() | int | promptTokens和completionTokens的和,也是本次交互计费的Tokens大小 |
具体调用示例如下(已省略把图片转换成二进制数据流代码,具体参考Demo,这里只展示接口如何使用):
byte[] imageData = null;
...//省略把图片转换成二进制数据流代码
LLMOutput syncOutput = image_llm.run("图片的内容是什么?",imageData);
//解析获取的结果,示例展示所有结果获取,开发者可根据自身需要,选择获取。
String content = syncOutput.getContent();//获取调用结果
int errCode = syncOutput.getErrCode();//获取结果ID,0:调用成功,非0:调用失败
String errMsg = syncOutput.getErrMsg();//获取错误信息
String role = syncOutput.getRole();//获取角色信息
String sid = syncOutput.getSid();//获取本次交互的sid
int completionTokens = syncOutput.getCompletionTokens();//获取回答的Token大小
int promptTokens = syncOutput.getPromptTokens();//包含历史问题的总Tokens大小
int totalTokens = syncOutput.getTotalTokens();//promptTokens和completionTokens的和,也是本次交互计费的Tokens大小
# 10. 异步调用
用户可以通过image_llm.arun方法向大模型发送图片理解请求,获取大模型返回结果,不支持单实例并发调用。
# 10.1 注册结果监听回调
图片理解的异步请求结果通过LLMCallbacks监听回调返回,LLMCallbacks监听回调接口如下:
LLMCallbacks llmCallbacks = new LLMCallbacks() {
@Override
public void onLLMResult(LLMResult llmResult, Object usrContext) {
}
@Override
public void onLLMEvent(LLMEvent event, Object usrContext) {
}
@Override
public void onLLMError(LLMError error, Object usrContext) {
}
};
LLMCallbacks数据结构说明:
onLLMResult为星火请求结果回调,参数说明如下:
参数 类型 说明 result LLMResult 星火大模型结果实例 usrContext Object 用户自定义标识 LLMResult结构说明:
方法 返回类型 说明 getContent() String 交互结果 getStatus() int 返回结果状态,0:start,1:continue,2:end getRole() String 星火大模型角色,assistant::助手,user:用户 getSid() String 本次交互的sid getCompletionTokens() int 回答的Token大小 getPromptTokens() int 包含历史问题的总Tokens大小 getTotalTokens() int promptTokens和completionTokens的和,也是本次交互计费的Tokens大小 onLLMEvent为星火请求事件回调,参数说明如下:
参数 类型 说明 event LLMEvent 调用事件结果实例 usrContext Object 用户自定义标识 LLMEvent结构说明:
方法 返回类型 说明 getEventID() int 事件ID,15:建立连接,19:连接断开 getEventMsg() String 事件信息 getSid() String 本次交互的sid onLLMError为星火请求错误回调,参数说明如下:
参数 类型 说明 error LLMError 错误信息结果实例 usrContext Object 用户自定义标识 LLMError结构说明:
方法 返回类型 说明 getErrCode() int 错误码ID getErrMsg() String 错误信息 getSid() String 本次交互的sid
具体调用示例如下:
LLMCallbacks llmCallbacks = new LLMCallbacks() {
@Override
public void onLLMResult(LLMResult llmResult, Object usrContext) {
//解析获取的交互结果,示例展示所有结果获取,开发者可根据自身需要,选择获取。
String content = llmResult.getContent();//获取交互结果
int status = llmResult.getStatus();//返回结果状态
String role = llmResult.getRole();//获取角色信息
String sid = llmResult.getSid();//本次交互的sid
int completionTokens = llmResult.getCompletionTokens();//获取回答的Token大小
int promptTokens = llmResult.getPromptTokens();//包含历史问题的总Tokens大小
int totalTokens = llmResult.getTotalTokens();//promptTokens和completionTokens的和,也是本次交互计费的Tokens大小
}
@Override
public void onLLMEvent(LLMEvent event, Object usrContext) {
int eventId = event.getEventID();//获取事件ID
String eventMsg = event.getEventMsg();//获取事件信息
String sid = event.getSid();//本次交互的sid
}
@Override
public void onLLMError(LLMError error, Object usrContext) {
int errCode = error.getErrCode();//返回错误码
String errMsg = error.getErrMsg();//获取错误信息
String sid = error.getSid();//本次交互的sid
}
};
image_llm.registerLLMCallbacks(llmCallbacks);
# 10.2 请求调用
异步请求调用接口如下:
public class LLM {
public int arun(String question, byte[] image) {
...
}
public int arun(String question, byte[] image, Object usrTag) {
...
}
}
arun方法参数说明:
| 参数 | 类型 | 说明 | 限制 | 是否必填 |
|---|---|---|---|---|
| question | String | 输入信息文本 | general:4096 tokens generalv2:8192 tokens | 是 |
| image | byet[] | 输入图片的二进制数据流 | 模型自动判断格式,直接传二进制数据即可 | 是(多轮交互中,除了第一轮交互需要传入图片外,第二轮开始可以不传图片,SDK的memory会自动拼接图片数据流) |
| usrTag | Object | 用户自定义标识 | 否 |
具体调用示例如下(已省略把图片转换成二进制数据流代码,具体参考Demo,这里只展示接口如何使用):
byte[] imageData = null;
...//省略把图片转换成二进制数据流代码
image_llm.arun("图片的内容是什么?",imageData);
# 11. 停止调用
如果开发者不需要此次交互结果,可以通过调用stop()方法抛弃此结果,然后重新进行下一次交互。注意,虽然调用此方法可以让SDK抛弃此次交互结果,但由于本次交互已经产生,因此还是会扣取相应的token量。具体调用如下:
image_llm.stop();
如果不需要继续使用SDK,需要执行逆初始化释放资源。逆初始化执行步骤参考第12节。
# 12. 逆初始化
当SDK需要完整退出时,需调用逆初始化方法释放资源,示例代码如下:
SparkChain.getInst().unInit()
# 13. SDK API介绍
# 13.1 SparkChainConfig API
| 返回值类型 | 方法说明 |
|---|---|
| SparkChainConfig | public SparkChainConfig appID(String appID) 设置用户的appID |
| SparkChainConfig | public SparkChainConfig apiKey(String apiKey) 设置用户的apiKey |
| SparkChainConfig | public SparkChainConfig apiSecret(String apiSecret) 设置用户的apiSecret |
| SparkChainConfig | public uid(String uid) 设置用户自定义标识 |
| SparkChainConfig | public SparkChainConfig workDir(String workDir) 设置SDK工作路径 |
| SparkChainConfig | public SparkChainConfig logLevel(int logLevel) 设置日志等级 |
| SparkChainConfig | public SparkChainConfig logPath(String logPath) 设置日志保存路径 |
| SparkChainConfig | public static SparkChainConfig builder() 构建SparkChain实例 |
# 13.2 SparkChain API
| 返回值类型 | 方法说明 |
|---|---|
| SparkChain | public static SparkChain getInst() 获取SparkChain实例 |
| int | public int init(Context context, SparkChainConfig config) SDK初始化 |
| int | public int init(Context context) SDK初始化 |
| int | public int unInit() SDK逆初始化 |
| int | public int getInitCode() 获取SDK初始化结果码 |
# 13.3 LLMConfig API
| 返回值类型 | 方法说明 |
|---|---|
| LLMConfig | public LLMConfig uid(String uid) 用户自定义标识 |
| LLMConfig | public LLMConfig domain(String domain) 设置需要使用的领域 |
| LLMConfig | public LLMConfig auditing(String auditing) 内容审核的场景策略 |
| LLMConfig | public LLMConfig chatID(String chatID) 配置关联会话chat_id标识,需要保障用户下唯一 |
| LLMConfig | public LLMConfig temperature(float temperature) 配置核采样阈值,改变结果的随机程度 |
| LLMConfig | public LLMConfig topK(int topK) 配置从k个候选中随机选择⼀个(⾮等概率) |
| LLMConfig | public LLMConfig maxToken(int maxToken) 回答的tokens的最大长度 |
| LLMConfig | public LLMConfig url(String url) 配置chat服务器域名地址 |
| LLMConfig | public LLMConfig param(String key, int value) 扩展接口,用于扩展当前SDK不支持的参数 |
| LLMConfig | public LLMConfig param(String key, double value) 扩展接口,用于扩展当前SDK不支持的参数 |
| LLMConfig | public LLMConfig param(String key, boolean value) 扩展接口,用于扩展当前SDK不支持的参数 |
| LLMConfig | public LLMConfig param(String key, String value) 扩展接口,用于扩展当前SDK不支持的参数 |
| LLMConfig | public static LLMConfig builder() 构建LLMConfig实例 |
# 13.4 Memory API
| 返回值类型 | 方法说明 |
|---|---|
| Memory | public static Memory windowMemory(int windowsSize) 构建windowMemory |
| Memory | public static Memory tokenMemory(int maxTokens) 构建tokenMemory |
| String | public String getType() 获取memory类型 |
# 13.5 LLMFactory API
| 返回值类型 | 方法说明 |
|---|---|
| LLM | public static LLM textGeneration(LLMConfig config, Memory memory) 构建文本交互LLM |
| LLM | public static LLM textGeneration(LLMConfig config) 构建文本交互LLM |
| LLM | public static LLM textGeneration(Memory memory) 构建文本交互LLM |
| LLM | public static LLM textGeneration() 构建文本交互LLM |
| LLM | public static LLM imageUnderstanding(LLMConfig config, Memory memory) 构建图片理解LLM |
| LLM | public static LLM imageUnderstanding(LLMConfig config) 构建图片理解LLM |
| LLM | public static LLM imageUnderstanding(Memory memory) 构建图片理解LLM |
| LLM | public static LLM imageUnderstanding() 构建图片理解LLM |
| LLM | public static LLM imageGeneration(int width, int height, LLMConfig config) 构建图片生成LLM |
| LLM | public static LLM imageGeneration(int width, int height) 构建图片生成LLM |
| LLM | public static LLM imageGeneration(LLMConfig config) 构建图片生成LLM |
| LLM | public static LLM imageGeneration() 构建图片生成LLM |
# 13.6 LLM API
| 返回值类型 | 方法说明 |
|---|---|
| int | public int addSystemPrompt(String prompt) 添加prompt |
| void | public void registerLLMCallbacks(LLMCallbacks cbs) 注册SparkChain结果监听回调 |
| LLMOutput | public LLMOutput run(String question) 文本同步调用 |
| LLMOutput | public LLMOutput run(String question, int ttl) 文本同步调用 |
| LLMOutput | public LLMOutput run(String question, byte[] image) 图片理解同步调用 |
| LLMOutput | public LLMOutput run(String question, byte[] image, int ttl) 图片理解同步调用 |
| int | public int arun(String question) 文本异步调用 |
| int | public int arun(String question, Object usrTag) 文本异步调用 |
| int | public int arun(String question, byte[] image) 图片理解异步调用 |
| int | public int arun(String question, byte[] image, Object usrTag) 图片理解异步调用 |
| int | public int stop() 停止请求调用 |
| void | public void clearHistory() 清空memory记录 |
| LLMConfig | public LLMConfig getParams() 获取创建的LLMConfig实例 |
# 13.7 LLMOutput API
| 返回值类型 | 方法说明 |
|---|---|
| String | public String getSid() 获取返回结果的sid字段 |
| int | public int getErrCode() 获取错误码 |
| String | public String getErrMsg() 获取错误信息 |
| String | public String getRole() 获取角色 |
| String | public String getContent() 获取大模型交互的文本结果 |
| byte[] | public byte[] getImage() 获取图片生成的图片结果 |
| int | public int getStatus() 获取结果状态 |
| int | public int getCompletionTokens() 获取回答的Token大小 |
| int | public int getPromptTokens() 获取包含历史问题的总Tokens大小 |
| int | public int getTotalTokens() promptTokens和completionTokens的和,也是本次交互计费的Tokens大小 |
| void | clear() 重置LLMOutput实例 |
# 13.8 LLMError API
| 返回值类型 | 方法说明 |
|---|---|
| String | public String getSid() 获取返回结果的sid字段 |
| int | public int getErrCode() 获取错误码 |
| String | public String getErrMsg() 获取错误信息 |
| void | clear() 重置LLMError实例 |
# 13.9 LLMEvent API
| 返回值类型 | 方法说明 |
|---|---|
| int | public int getEventID() 获取事件id |
| String | public String getEventMsg() 获取事件信息 |
| String | public String getSid() 获取返回结果的sid字段 |
| void | clear() 重置LLMEvent实例 |
# 13.10 LLMResult API
| 返回值类型 | 方法说明 |
|---|---|
| String | public String getRole() 获取角色 |
| String | public String getContent() 获取大模型交互的文本结果 |
| byte[] | public byte[] getImage() 获取图片生成的图片结果 |
| int | public int getStatus() 获取结果状态 |
| int | public int getCompletionTokens() 获取回答的Token大小 |
| int | public int getPromptTokens() 获取包含历史问题的总Tokens大小 |
| int | public int getTotalTokens() promptTokens和completionTokens的和,也是本次交互计费的Tokens大小 |
| String | public String getSid() 获取返回结果的sid字段 |
| void | clear() 重置LLMResult实例 |
# 14. 错误码
错误码包含SDK错误码和云端错误码。
# 14.1 SDK错误码
| 错误码 | 含义 | 自查指南 |
|---|---|---|
| 0 | 操作成功 | |
| 18000 | 本地license文件不存在 | 检查工作目录下是否存在license文件,或者该目录是否有读写权限 |
| 18001 | 授权文件内容非法 | 授权文件存在问题,请联系技术支持询问 |
| 18002 | 授权文件解析失败 | 授权文件可能存在损坏,请联系技术支持询问 |
| 18003 | payload内容缺失 | 授权文件存在问题,请联系技术支持询问 |
| 18004 | signature内容缺失 | 授权文件存在问题,请联系技术支持询问 |
| 18005 | 授权已过期 | 授权时间过期,请检查系统时间是否是当前时间,并联系技术支持询问 |
| 18006 | 授权时间错误,比正常时间慢30分钟以上 | 请检查系统时间是否正确 |
| 18007 | 授权应用不匹配(apiKey、apiSecret) | apiKey、apiSecret 配置有误,请核对项目中配置的 apiKey、apiSecret 。 |
| 18008 | 授权文件激活过期 | 授权文件已超过15天未激活,需要联系相关人员重新生成离线授权文件 |
| 18009 | 授权app信息指针为空 | |
| 18010 | 离线授权激活文件指定平台与设备平台不匹配 | 授权文件里预置的平台架构与实际运行的设备的平台架构不一致 |
| 18011 | 离线授权激活文件指定架构与设备cpu架构不匹配 | 授权文件里预置的cpu架构与实际运行的设备的cpu架构不一致 |
| 18012 | 离线授权激活文件中包含License个数异常 | 离线授权文件异常,请联系相关人员重新生成离线授权文件 |
| 18013 | 离线授权激活文件中未找到当前设备 | 当前运行的设备的设备指纹不在离线授权文件中,请检查该设备的设备指纹是否在提供的指纹池中 |
| 18014 | 离线授权激活文件中设备指纹安全等级非法 | 请联系技术支持调整该appid的设备指纹等级 |
| 18015 | 硬件授权验证失败 | 硬件授权验证失败,请联系相关人员处理 |
| 18016 | 离线授权激活文件内容非法 | 离线授权文件被修改,请联系相关人员重新生成离线授权文件 |
| 18017 | 离线授权激活文件中协议头非法 | 离线授权文件被修改,请联系相关人员重新生成离线授权文件 |
| 18018 | 离线授权激活文件中指纹组成项个数为0 | 离线授权文件生成异常,请联系相关人员重新生成离线授权文件 |
| 18019 | 资源已过期 | 资源的时间校验已过期,请联系相关人员增加授权时间 |
| 18100 | 资源鉴权失败 | 资源鉴权失败,请联系相关人员处理 |
| 18101 | 资源格式解析失败 | 资源格式解析失败,请联系相关人员处理 |
| 18102 | 资源(与引擎)不匹配 | 资源(与引擎)不匹配,请检查资源是否用错,如果未用错,请联系相关人员处理 |
| 18103 | 资源参数不存在(指针为NULL) | 资源参数不存在,请检查资源是否正确 |
| 18104 | 资源路径打开失败 | 资源路径打开失败,请检查工作目录下是否存在该资源,或者该资源是否存在读写权限 |
| 18105 | 资源加载失败,workDir内未找到对应资源 | 请检查workDir中是否存在此资源,或者resDir是否设置正确,或者app是否有改路径的读写权限 |
| 18106 | 资源卸载失败, 卸载的资源未加载过 | 资源卸载失败, 卸载的资源未加载过 |
| 18200 | 引擎鉴权失败 | 引擎鉴权失败,引擎存在问题。请联系技术支持询问 |
| 18201 | 引擎动态加载失败 | 引擎动态加载失败,请联系技术支持询问 |
| 18202 | 引擎未初始化 | 引擎在使用前,需要调用engineInit初始化 |
| 18203 | 引擎不支持该接口调用 | 引擎不支持该接口调用,请查询对应的能力文档,使用正确的方法调用 |
| 18204 | 引擎craete函数指针为空 | 引擎存在问题,请联系技术支持询问 |
| 18300 | SDK不可用 | SDK存在异常,请联系技术支持询问 |
| 18301 | SDK未初始化 | 在使用大模型前请先初始化 SDK,如果有调用 uninit 方法,再次使用大模型交互时需要重新初始化。 |
| 18302 | SDK初始化失败 | 请根据init接口回调中返回的错误码参考此文档做对应检查 |
| 18303 | SDK 已经初始化 | 重复初始化导致,使用能力时,SDK 只需要初始化一次,请检查 SDK 初始化逻辑是否存在多次初始化。 |
| 18304 | 不合法参数 | 请参考demo及集成文档仔细检查所传参数是否正确。 |
| 18305 | SDK会话handle为空 | 请检查代码逻辑,handle是否被释放 |
| 18306 | SDK会话未找到 | SDK会话未找到 |
| 18307 | SDK会话重复终止 | SDK会话重复终止,请检查代码逻辑 |
| 18308 | 超时错误 | 请求超时 |
| 18309 | SDK正在初始化中 | SDK正在初始化中,请检查代码逻辑 |
| 18310 | SDK会话重复开启 | SDK会话重复开启,请检查代码逻辑 |
| 18311 | sdk同一能力并发路数超出最大限制 | sdk同一能力并发路数超出最大限制 |
| 18312 | 此实例已处在运行态,禁止单实例并发运行 | SDK同一能力单实例不支持并发 |
| 18400 | 工作目录无写权限 | 在设置 workDir 时,请确保该工作路径有读写权限。若无法设置读写权限,请修改为有读写权限的工作路径。 |
| 18401 | 设备指纹获取失败,设备未知 | 采集不到设备指纹 |
| 18402 | 文件打开失败 | 请检查 日志中所打印的文件是否存在,以及对应路径下是否有读权限。 |
| 18403 | 内存分配失败 | 请联系技术支持询问 |
| 18404 | 设备指纹比较失败 | 请联系技术支持询问 |
| 18500 | 未找到该参数 key | 请参照demo或集成文档仔细检查参数名拼写 |
| 18501 | 参数范围溢出,不满足约束条件 | 请根据文档检查调用 SDK 方法时所传参数范围,需要确保所传参数符合协议约束要求 |
| 18502 | SDK 初始化参数为空 | 请根据 SDK 集成文档检查 SDK 初始化代码,确保必填参数有值且合法 |
| 18503 | SDK 初始化参数中 appId 为空 | appId 为空值,请在 SDK 初始化时传入正确的 appId 值 |
| 18504 | SDK 初始化参数中 apiKey为空 | apiKey为空值,请在 SDK 初始化时传入正确的 apiKey值 |
| 18505 | SDK 初始化参数中 apiSecret 为空 | apiSecret 为空值,请在 SDK 初始化时传入正确的 apapiSecret 值 |
| 18506 | ability参数为空 | 请检查代码逻辑,参数是否未传入 |
| 18507 | input参数为空 | 请检查代码逻辑,参数是否未传入 |
| 18508 | 输入数据参数Key不存在 | 请检查代码逻辑,参数key是否不符合该引擎 |
| 18509 | 必填参数缺失 | 请参考demo或者文档检查是否漏传必填参数 |
| 18510 | output参数缺失 | 引擎输出参数异常,请联系技术支持询问 |
| 18520 | 不支持的编解码类型 | 请检查送入的数据是否符合要求 |
| 18521 | 编解码handle指针为空 | 请检查代码逻辑,handle是否被释放 |
| 18522 | 编解码模块条件编译未打开 | 请联系技术支持询问 |
| 18523 | 编码错误 | 请联系技术支持询问 |
| 18524 | 解码错误 | 请联系技术支持询问 |
| 18600 | 协议中时间戳字段缺失 | 协议文件异常,请联系技术支持询问 |
| 18601 | 协议中未找到该能力ID | 调用的能力不在该SDK中,请检查SDK是否使用错误,或者调用能力id是否写错 |
| 18602 | 协议中未找到该资源ID | appid没有该资源的使用权限 |
| 18603 | 协议中未找到该引擎ID | 协议存在问题,请联系技术支持询问 |
| 18604 | 协议中引擎个数为0 | 协议存在问题,请联系技术支持询问 |
| 18605 | 协议未被初始化解析 | 协议存在问题,请联系技术支持询问 |
| 18606 | 协议能力接口类型不匹配 | 协议存在问题,请联系技术支持询问 |
| 18607 | 预置协议解析失败 | 协议存在问题,请联系技术支持询问 |
| 18700 | 通用网络错误 | 请检查网络连接是否正常 |
| 18701 | 网络不通 | 请检查网络连接是否正常 |
| 18702 | 网关检查不过 | 检查设备时间是否正确; 请检查 SDK 初始化时所传 apiKey、apiScrect 是否正确; |
| 18703 | 云端响应格式不对 | 请检查网络是否可以正常访问外网 |
| 18704 | 应用未注册 | appid存在问题,请检查 appid 是否正确 |
| 18705 | 应用 ApiKey & ApiSecret 校验失败 | 请检查 apiKey、apiSecret 是否正确 |
| 18706 | 引擎不支持的平台架构 | 请检查运行的设备平台引擎是否支持 |
| 18707 | 授权已过期 | 请检查授权期限 |
| 18708 | 无可用授权 | 没有授权或者授权已满 |
| 18709 | 未找到该app绑定的能力 | 请检查该appid是否申请该能力 |
| 18710 | 未找到该app绑定的能力资源 | 该appid没有该资源的使用权限,请联系技术支持询问 |
| 18711 | JSON操作失败 | 请联系技术支持询问 |
| 18712 | 网络请求 404 错误 | 请检查网络是否通畅 |
| 18713 | 设备指纹安全等级不匹配 | 设备指纹安全等级不符合要求 |
| 18714 | 应用信息有误 | 服务端无法查询到api_key,请检查api_key和api_secret信息是否填写正确 |
| 18715 | 未找到该SDK ID | SDK异常,请联系技术支持询问 |
| 18716 | 未找到该组合能力集合 | 请检查使用的能力是否是该appid所申请的能力 |
| 18717 | SDK授权不足 | 授权数量已满 |
| 18718 | 无效授权应用签名 | 应用签名异常,请联系技术支持询问 |
| 18719 | 应用签名不唯一 | 应用签名异常,请联系技术支持询问 |
| 18720 | 能力schema不可用 | 请联系技术支持询问 |
| 18721 | 竞争授权: 未找到能力集模板 | 请联系技术支持询问 |
| 18722 | 竞争授权: 能力不在模板能力集模板中 | 请联系技术支持询问 |
| 18801 | 连接建立出错 | 请检查网络是否通畅 |
| 18802 | 结果等待超时 | 请检查网络是否通畅 |
| 18803 | 连接状态异常 | 请检查网络是否通畅 |
| 18902 | 并发超过路数限制 | 不支持并发 |
| 18903 | 大模型规划步骤为空 | 请检查请求数据的意图是否明确 |
| 18904 | 插件未找到 | 请检查是否使用了未存在的插件 |
| 18906 | 与大模型交互次数超限制 | |
| 18907 | 运行超限制时长 | |
| 18908 | 大模型返回结果格式异常 | 可能是因为大模型结果太多,导致30秒内没有返回完,从而引起SDK内部认为超时,建议使用异步调用。 |
| 18951 | 同一流式大模型会话,禁止并发交互请求 | |
| 18952 | 输入数据为空或异常 | |
| 19001 | 设备级授权: 设备被禁用 | |
| 19002 | 设备级授权: 协议解析失败 | |
| 19003 | 设备级授权: 本地缓存获取失败 | |
| 19004 | 设备级授权: 无网络 | |
| 19005 | 设备级授权: 授权未找到 | |
| 19006 | 设备级授权: 设备授权获取失败 | |
| 19007 | 设备级授权: 当前设备处于黑名单 | |
| 19008 | 设备级授权: 当前设备不在白名单 | |
| 19010 | 设备级授权: 鉴权参数非法 | |
| 20011 | 设备级授权: 不匹配的appid |
# 14.2 云端错误码
| 错误码 | 错误信息 |
|---|---|
| 错误码 | 错误信息 |
| 0 | 成功 |
| 10000 | 升级为ws出现错误 |
| 10001 | 通过ws读取用户的消息出错 |
| 10002 | 通过ws向用户发送消息 错 |
| 10003 | 用户的消息格式有错误 |
| 10004 | 用户数据的schema错误 |
| 10005 | 用户参数值有错误 |
| 10006 | 用户并发错误:当前用户已连接,同一用户不能多处同时连接。 |
| 10007 | 用户流量受限:服务正在处理用户当前的问题,需等待处理完成后再发送新的请求。(必须要等大模型完全回复之后,才能发送下一个问题) |
| 10008 | 服务容量不足,联系工作人员 |
| 10009 | 和引擎建立连接失败 |
| 10010 | 接收引擎数据的错误 |
| 10011 | 发送数据给引擎的错误 |
| 10012 | 引擎内部错误 |
| 10013 | 输入内容审核不通过,涉嫌违规,请重新调整输入内容 |
| 10014 | 输出内容涉及敏感信息,审核不通过,后续结果无法展示给用户 |
| 10015 | appid在黑名单中 |
| 10016 | appid授权类的错误。比如:未开通此功能,未开通对应版本,token不足,并发超过授权 等等 |
| 10017 | 清除历史失败 |
| 10019 | 表示本次会话内容有涉及违规信息的倾向;建议开发者收到此错误码后给用户一个输入涉及违规的提示 |
| 10021 | 输入审核不通过 |
| 10022 | 模型生产的图片涉及敏感信息,审核不通过 |
| 10110 | 服务忙,请稍后再试 |
| 10163 | 请求引擎的参数异常 引擎的schema 检查不通过 |
| 10222 | 引擎网络异常 |
| 10907 | token数量超过上限。对话历史+问题的字数太多,需要精简输入 |
| 11200 | 授权错误:该appId没有相关功能的授权 或者 业务量超过限制 |
| 11201 | 授权错误:日流控超限。超过当日最大访问量的限制 |
| 11202 | 授权错误:秒级流控超限。秒级并发超过授权路数限制 |
| 11203 | 授权错误:并发流控超限。并发路数超过授权路数限制 |